Aristotle and the demise of philosophy


The other night, after drinking a little too much wine, Brian and I got onto a conversation about philosophers. Yup. Because we’re just that crazy when we drink a few drinks together. We talk about changes to academic paradigms and get all crazy and shit.

Anyhow. I’m engaged in what are essentially philosophic studies at the moment, and it’s occurred to me that while there is this whole category of people we call philosophers historically, we are rare to name someone a philosopher in our current social/academic context. Like pretty much never. Even in the case of people like Slavoj Zizek, or Francis Fukuyama – two theorists who traverse across academic disciplines in an attempt to knit dominant cultural ideas into greater theories. See – just there – I called them theorists. But I just as well could have used the terms sociologist or political scientist. Or I could identify them by sub-discipline – film studies, postmodernism, cultural studies, liberal democracy. You get the idea. Starting in the 1800s, we essentially dropped the term philosopher in exchange for the more specific descriptors of academic field or political persuasion and in doing so, downgraded the philosophic pursuit. Worker-ized it, really. For these specified terms came straight out of the university labour system which has seen a vast transformation over the past century.

While I don’t want to go down that road at the moment, I put all this out there by way of discussing Aristotle – whose Politics – I have been reading this past week. Aristotle is undoubtedly one of philosophy’s greatest grandfathers, someone we are to regard in high esteem because of his expansive mind and early attempts at systematic political study which have influenced western political thought for the past 2500 years. Of course, political forms weren’t the only thing which Aristotle wrote about – for in his day an intellectual (philosopher) traversed the subjects of his world in attempts at theoretical examination and possible. This, of course runs counter to the modern mode of academic specialization (a process of running the mind into a corner rather than allowing it to range across disciplines). We recognize in Aristotle a philosopher of the first rate because of this versatility of mind, even though some of his conclusions are illogical and unfounded — but still, we valorize the attempt at inquiry as what is important. In particular, Aristotle operating outside of a formalized education system (such as we have 2500 years later, and such as he argues for at the end of the Politics) had a blank slate with which to begin working – something that presents a scope both terrifying and liberating for those of us raised up within the confines of industrial education.

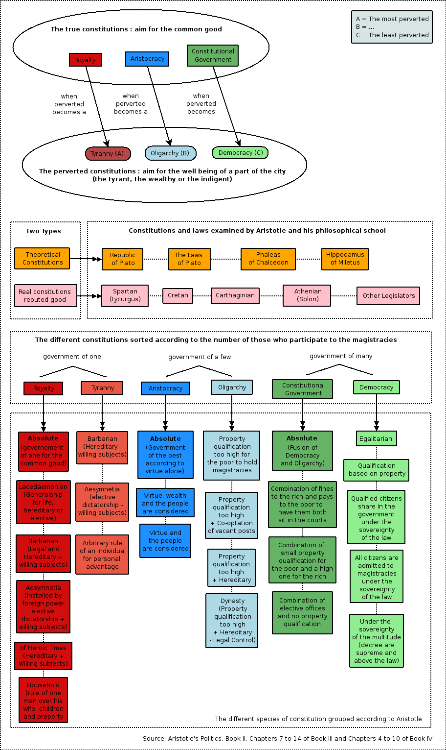
Politics is pretty much what it sounds like – an attempt at systematically understanding various political forms, their “perverted” forms and the best forms of political organization given a variety of factors. Aristotle studies across the cities of Greece to observe why various forms have arisen and the pros and cons of them, and spends at least some part of his work refuting Plato’s Republic (which calls for a communitarian style of living including the sharing of women and children across society). If this particular line of inquiry strikes you as interesting, I’ve included a chart that I downloaded from wikipedia below which lays out the various forms of government, their perversions and the various characteristics of each. To go over all that in this reflection would constitute a blog post beyond today’s scope.

More generally what I want to comment on is the faulty foundation of Aristotle’s study – the “natural” state of affairs on which he rests his study. In this conception of natural order, there are three dominances including master-slave, man-woman and man-child – each justified by a somewhat smug “obviously” with little actual argument. Also obvious to Aristotle is the fact that the “good life” to which all cities (the polis) strive is only open to those who do not labour physically or manually (mechanics, labourers and farmers are all excluded from the good life because the good life requires lots of leisure in which to pursue avenues of virtue). And further, all societies need rulers and there are natural forms of government that arise due to this need (monarchy, oligarchy, democracy).

The problem with this starting place is that rather than being an open look at the political possibilities for society, Aristotle confines himself to what is and thus consigns the majority of his society to subjugation. Even in a constitutional government arrangement, the vast majority of people in a city would not have the right to citizenship (mechanics and labourers), or even if they were citizens wouldn’t have the right to vote or hold office (women). Because Aristotle characterizes this as “natural”, he believes reason is on his side as he works his way through the question of what form of political government, never recognizing outloud how his own biases and blinders might be influencing his approach.  According to Aristotle, for example, a most dangerous approach to politics is democracy (the perverted form of constitutional government) for democracy is rule by the poor and might result in property being redistributed and equalized if it were allowed to grow in Greek cities.

On the other hand, the examination that Aristotle takes in Books 2-4 provide a window into the various conditions under which people were living, and the under which people would revolt against their government structures. In Book 5, there is a thorough examination of what creates contempt between a people and their rulers and Aristotle, above all, preaches for benevolent governance no matter what form it takes. In his view, a large middle class is the optimal social composition, and checks on unlimited wealth as well as the degradations of poverty must be enforced in order to ensure than neither of the extreme classes are left to their own devices of accumulation or starvation. Property should be held privately, for example, but with laws stipulating limits on sale or purchase, and with no one inheriting more than one piece of property in a bequeathment. In this way, there should be enough property to go around for all citizens (this whole argument is undermined by the fact that citizens make up the minority of people living in a given city).

In short? Aristotle is searching, in his own time and perspective, for an answer to a question. Like all philosophers he is stumbling a bit because of his context, and wrapping something up in the guise of nature is as cheap appeal to reason as there ever was. But it’s what we expect of philosophers, and the echoes of Aristotle may be found in Machiavelli’s The Prince, in Fukuyama’s Origins of Political Order, and in countless other texts from across the span of intellect (these two come to mind because I’ve just read them, not because of any other links).

Despite missteps, we recognize Aristotle as a philosopher because he searches for the *truth*, because he believes there is a truth to be found. This is something our contemporary theorists have moved away from – relativism having sunk its teeth into the privilege of Euro-centric academia – but it goes some distance to explaining why we have stopped regarding the intellectuals of our time as philosophers. And this lack of regard all round is part of the anti-intellectual current which runs through our modern North American politic. Instead, thinkers are determined as mere researchers, or insulted for being removed by “ivory tower” status – rather than being accepted as a necessary part to understanding and transforming the world in which we live.

While we can’t compare the life and times of Aristotle with those of modern philosophers – the contextual distance is too vast – we can examine the need to return philosophy to a place of status and to embrace the ability of all people to engage in philosophical discourse.  Of course there is a problem with definining absolute truths (the end of history as both Aristotle and Fukuyama both posited they were living in as regards political forms), but we also shouldn’t discount the steps towards greater intellect and understanding. We shouldn’t continue to marginalize the development of human thought.

(Click to get a properly formatted graphic of Aristotle’s political forms)

One Comment on “Aristotle and the demise of philosophy

Leave a comment